首页
关于我们
协会简介
协会章程
组织机构
协会领导
发展历程
理事会
监事会
专家委员会
专业委员会
联系我们
新闻中心
通知公告
协会新闻
行业动态
在线阅读
视频中心
政策法规
绿建政策
标准规范
调查研究
会员专区
会员目录
会员风采
会员动态
会员活动
入会须知
入会申请
党建中心
组织架构
流程制度
工作简讯
行业服务
培训中心
标识评价
绿建·建材职称
行业管理
品牌活动
高交会
绿博会
立体绿化大会
夏令营
夏热冬暖论坛
可持续建筑环境会议(SBE)
搜索
导航
首页
关于我们
协会简介
协会章程
组织机构
协会领导
发展历程
理事会
监事会
专家委员会
专业委员会
联系我们
新闻中心
通知公告
协会新闻
行业动态
在线阅读
视频中心
政策法规
绿建政策
标准规范
调查研究
会员专区
会员目录
会员风采
会员动态
会员活动
入会须知
入会申请
党建中心
组织架构
流程制度
工作简讯
行业服务
培训中心
标识评价
绿建·建材职称
行业管理
品牌活动
高交会
绿博会
立体绿化大会
夏令营
夏热冬暖论坛
可持续建筑环境会议(SBE)
新闻中心
news center
通知公告
协会新闻
行业动态
在线阅读
视频中心
通知公告
首页
>
新闻中心
>
通知公告
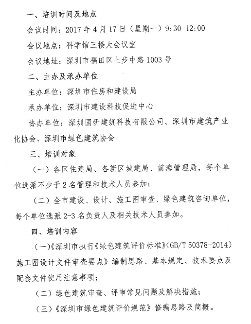
深圳市住房和建设局关于组织开展《深圳市执行《绿色建筑评价标准》(GBT 50378-2014)施工图设计文件审查要点》(深建科工[2017]18号)宣贯培训的通知
发布时间:2017-04-14
点击数: 9264
点击下载通知原件
上一条:关于2017年度第二批绿色建筑设计阶段评价标识项目的公示
返回列表
下一条:关于2017年度第二批绿色建筑设计阶段评价标识项目的公告